Aby usunąć swoje konto MostBet, skontaktuj się z wsparciem klienta za pośrednictwem e-maila, upewniając się, że wszystkie oczekujące zakłady zostały rozliczone, a środki wypłacone wcześniej. Dołącz swój numer PESEL oraz zarejestrowany e-mail w celu weryfikacji. Ważne jest, aby zrozumieć, że usunięcie konta to trwała czynność, skutkująca utratą bieżących bonusów i promocji. Jeśli zastanawiasz się, czy to odpowiada twoim długoterminowym celom, istnieje więcej informacji na temat skutecznego zarządzania swoim kontem.

Jak usunąć konto
Zrozumienie powodów usunięcia konta
Zrozumienie, dlaczego osoby decydują się na usunięcie swojego konta Mostbet, jest ważne dla podejmowania świadomych decyzji. Problemy finansowe często skłaniają użytkowników do ponownego przemyślenia swojego zaangażowania w zakłady, szczególnie jeśli wydatki przekroczyły osobiste budżety. Szeroki wachlarz opcji zakładów i promocji może również prowadzić do hazardu poza własne możliwości. Czynniki emocjonalne, takie jak stres czy niepokój związany z hazardem, mogą również wpływać na tę decyzję, ponieważ osoby poszukują spokoju ducha. Ważne jest, aby ocenić te motywacje i sprawdzić, czy usunięcie konta jest zgodne z twoimi długoterminowymi celami. Ustalenie limitów zakładów może być alternatywą, która pozwoli ci zachować kontrolę bez całkowitego zamykania konta.
Przygotowanie Twojego konta MostBet do usunięcia
Aby skutecznie usunąć swoje konto MostBet, ważne jest, aby dokładnie przygotować się do tego procesu. Po pierwsze, upewnij się, że wszystkie oczekujące zakłady zostały rozliczone, a wszystkie pozostałe środki zostały wypłacone z konta. Ten proaktywny krok pomoże Ci zachować kontrolę i uniknąć nieścisłości finansowych. Zbierz niezbędne informacje do weryfikacji tożsamości, takie jak zarejestrowany adres e-mail oraz numer PESEL, które są kluczowe w procesie usuwania konta. Zaleca się skontaktowanie z obsługą klienta MostBet, jeśli potrzebujesz wskazówek lub masz pytania, ponieważ mogą oni dostarczyć jasności w przypadku jakichkolwiek wątpliwości. Pamiętaj, że usunięcie konta to permanentna akcja, co oznacza, że stracisz dostęp do wszelkich bonusów lub promocji związanych z kontem. Potwierdź, że ta decyzja jest zgodna z Twoimi osobistymi celami, zanim przystąpisz do działania.
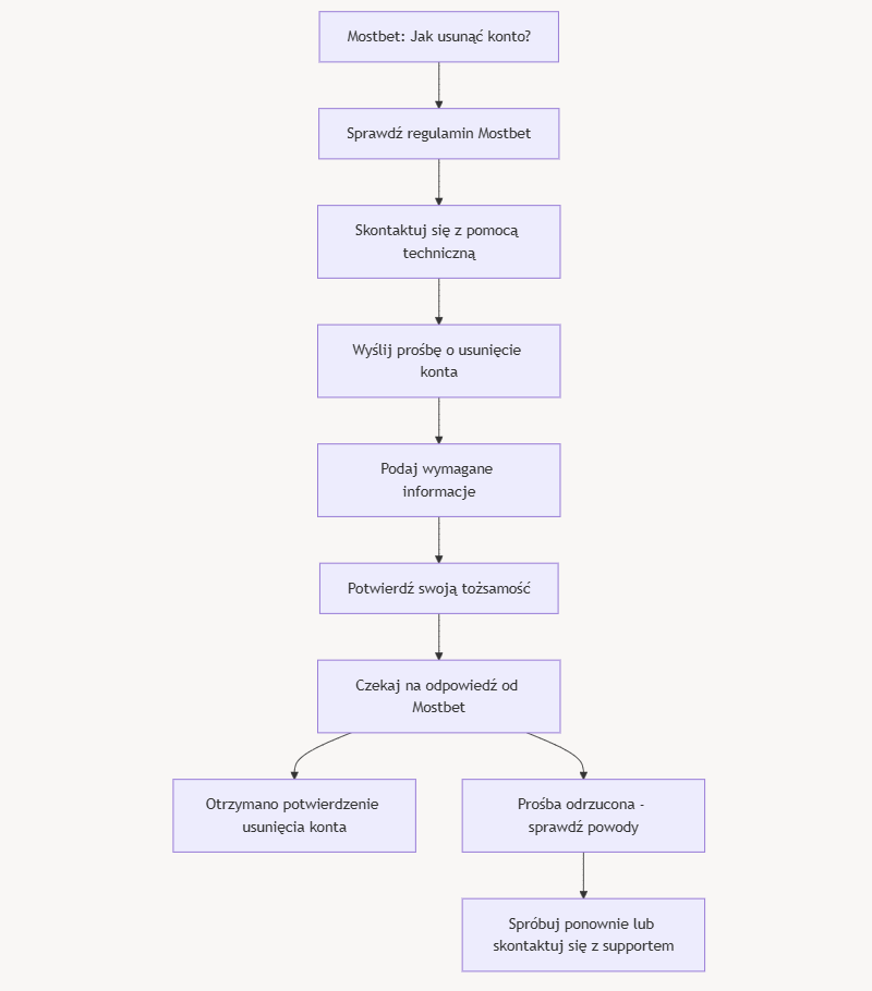
Kroki do usunięcia konta Mostbet
Aby rozpocząć proces usuwania swojego konta Mostbet, musisz wykonać kilka ważnych kroków. Zacznij od napisania e-maila skierowanego do zespołu wsparcia klienta Mostbet, wyraźnie prosząc o usunięcie swojego konta. Ważne jest, aby dołączyć kluczowe informacje identyfikacyjne, takie jak Twój numer PESEL oraz adres e-mail powiązany z Twoim kontem, aby ułatwić weryfikację tożsamości. Pamiętaj, że czas potrzebny na usunięcie konta może się różnić w zależności od tego, jak szybko zespół obsługi klienta odpowie.
Warto zauważyć, że usunięcie konta może wpłynąć na dostęp do wszelkich wcześniejszych bonusów i promocji przypisanych do Twojego konta. Dodatkowo zamknięcie konta nie zawsze oznacza, że zostanie ono całkowicie usunięte, ponieważ niektóre konta mogą być zamrożone na potencjalny dostęp w przyszłości.
Zarządzanie transakcjami finansowymi i wypłatami
Przed zamknięciem swojego konta Mostbet kluczowe jest skuteczne zarządzanie transakcjami finansowymi i wypłatami. Zacznij od wypłaty swoich funduszy za pomocą preferowanej metody. Opcje obejmują karty bankowe, takie jak VISA lub MasterCard, platformy płatności cyfrowych, takie jak EcoPayz i WebMoney, a nawet portfele kryptowalutowe. Aby spełnić procedury bezpieczeństwa, musisz zakończyć weryfikację tożsamości, przesyłając oficjalne dokumenty. Należy pamiętać, że minimalna kwota, którą można wypłacić, wynosi zazwyczaj 50 PLN. Bądź świadomy, że czasy przetwarzania wypłat mogą się różnić, przy czym niektóre metody są szybsze od innych. Ważne jest, aby regularnie sprawdzać status swoich wniosków o wypłatę, ponieważ mogą wystąpić opóźnienia z powodu procedur weryfikacyjnych lub zgodności z regulacjami. Dzięki efektywnemu zarządzaniu tymi transakcjami możesz zapewnić kontrolę nad swoimi finansami podczas zamykania swojego konta.
Eksploracja alternatywnych opcji do usunięcia konta MostBet
Jeśli rozważasz usunięcie swojego konta MostBet, warto rozważyć alternatywne opcje, które mogą lepiej odpowiadać Twoim potrzebom. Ustalenie limitów zakładów może być przydatną funkcją, pozwalającą na efektywne zarządzanie wydatkami bez konieczności usuwania konta. Dla tych, którzy doświadczają trudności finansowych, tymczasowe zamknięcie konta może dać możliwość ponownej oceny sytuacji bez utraty dostępu w przyszłości. Jeśli później zdecydujesz, że usunięcie konta było przedwczesne, MostBet oferuje możliwość wniesienia o cofnięcie, co stanowi sposób na odzyskanie dostępu do swojego konta. Ważne jest, aby zauważyć, że zamknięcie konta nie oznacza koniecznie, że zostanie ono trwale usunięte, ponieważ konta mogą być zablokowane na przyszłość. Dodatkowo, masz możliwość eksploracji zakładów u innych firm poprzez zakładanie nowych kont.
Wniosek
Usunięcie swojego konta MostBet może wydawać się jak poruszanie się po labiryncie, ale dzięki temu przewodnikowi masz mapę do naśladowania. Rozumiejąc powody swojej decyzji i przygotowując swoje konto, możesz zapewnić płynny proces. Pamiętaj, aby wcześniej zająć się wszelkimi transakcjami finansowymi i rozważ alternatywne opcje, jeśli nie jesteś gotowy na całkowite zamknięcie. Dzięki tym krokom będziesz mógł pożegnać się ze swoim kontem MostBet szybciej niż mrugnięcie oka.
Często Zadawane Pytania
Czy mogę reaktywować moje konto Mostbet po jego usunięciu?
Tak, możesz reaktywować swoje konto Mostbet po usunięciu, jeśli prośba nie została w pełni przetworzona. Skontaktuj się szybko z obsługą klienta za pośrednictwem e-maila lub czatu. Mogą poprosić o weryfikację tożsamości, co zapewni, że skutecznie kontrolujesz proces reaktywacji swojego konta.
Ile czasu zajmuje usunięcie konta Mostbet?
Czy wiesz, że 60% użytkowników uważa, że usunięcie konta zajmuje ponad 48 godzin? Podczas usuwania swojego konta Mostbet spodziewaj się opóźnień związanych z weryfikacją tożsamości i czasem reakcji wsparcia klienta, co może na pewien czas pozbawić Cię dostępu. Bądź cierpliwy!
Czy są jakieś kary za usunięcie konta Mostbet?
Nie będziesz ponosić żadnych kar za usunięcie swojego konta Mostbet, ale stracisz wszelkie pozostałe bonusy i środki. Pamiętaj, że cała historia zakładów zostanie usunięta, a Ty możesz napotkać ograniczenia dotyczące przyszłych promocji lub bonusów.
Czy wsparcie klienta jest dostępne, aby pomóc w usunięciu konta?
Myśl o wsparciu klienta jako o twojej gwieździe przewodniej przez galaktykę usuwania konta. Są dostępni 24/7, aby zapewnić, że masz kontrolę, gotowi do pomocy przez czat, telefon lub e-mail, co sprawia, że proces jest płynny.
Co się dzieje z moimi danymi po usunięciu konta na Mostbet?
Po usunięciu swojego konta Mostbet, twoje dane są tymczasowo przechowywane w celu zgodności z przepisami prawnymi, ale są zarządzane zgodnie z polityką prywatności. Możesz poprosić o potwierdzenie usunięcia, chociaż dane dotyczące transakcji finansowych mogą być przechowywane dłużej w celach audytowych. Masz prawo zarządzać swoją prywatnością.